
超聲波熱量表的工作原理與溫差發電系統的系統組成
1.超聲波熱量表的工作原理
超聲波熱量表是在超聲波流量計的基礎上添加溫度傳感器實現溫度的測量,通過測出流體的流量和供、回水的溫差來計算出向用戶提供的熱量。水流經過熱交換系統時,依據流量傳感器測出的流量和溫度傳感器測出的供水溫度、回水溫度,以及TDC-GP22測出水流經的時間,再通過CPU的計算就可以得到該系統所吸收或釋放的熱量。實際應用中由于經過熱交換系統水的質量都是通過測量水的體積來得出的,因此熱量值的計算方法大多采用歐洲流行的k系數法,其數學表達式如式(1)所示
(1)
式中,Q為吸收或釋放的熱量,J;V為載熱液體流經的體積,m3;Δθ為熱交換回路中載熱液體供回水的溫差,℃;k為熱系數,它是載熱液體在相應壓力、溫度以及溫差下的函數。

2.溫差發電系統的系統組成
溫差發電也可以稱為熱能發電,是通過塞貝克效應實現熱能與電能之間的轉換的。當管道內水溫與室溫存在一定溫差時,溫差發電片兩端就可產生直流電壓,可靠性較高,溫差為1℃時就可產生70mV左右的電壓。溫差發電系統功能框圖如圖1所示。本文采用型號為TEC112706的發電片,熱源經過半導體發電片將熱能轉化為微弱的電壓信號,由于電壓信號電壓較低,同時還夾雜著干擾信號,故不能直接供熱量表使用。將此電壓信號經過DC-DC升壓電路升壓,整流后輸出較為平穩電壓,可以被超聲波熱量表直接使用。由于超聲波熱量表采用的是分離型休眠工作模式,大部分時間處于LPM3模式,即處于休眠狀態,此時功耗很低,溫差發電系統產生的電量不僅滿足熱量表的使用,而且可將多余的電量儲存到儲能元件中。而當MSP430F4371單片機在AM模式下,進行流量和溫度信息采集或者檢定狀態時,起動高速時鐘帶來較大功耗,當轉化的電量不足,儲能元件將儲存的電量釋放出來,補充給熱表使用。

圖1 溫差發電系統功能框圖
熱表溫差發電電源系統硬件電路
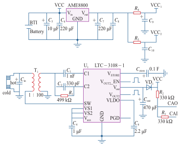
超聲波熱量表中MSP430F4371單片機和計時芯片TDC-GP22的供電主要來源于兩部分:3.6V、2200mA·h的可充電鋰電池和溫差發電系統。鋰電池與溫差發電系統共同為熱表供電。當溫差發電的電量充足時,滿足熱表工作供電需求的同時還可以將多余電量儲存在可充電的鋰電池中;當溫差較小、長時間處于檢定狀態,或者起動LCD液晶屏的瞬間,溫差發電會產生供電不足的情況下,鋰電池就會作為主電源供電,來彌補溫差發電的不足。熱量表電源系統電路圖如圖2所示。

圖2 熱量表電源系統電路圖
圖2中R4、R5作為限流電阻。電阻R2、R3連接內部比較器A用來構成電壓檢測模塊。比較器A由模擬輸入、比較器A核心、低通濾波器、基準電壓部分和中斷這五部分組成。通過軟件設置將外部模擬輸入電壓與內部的基準電壓進行比較,用來判斷系統電壓所處的狀態,以監視系統電壓。低頻濾波電容C7用來減小輸出紋波電壓,高頻濾波電容C9和C10用來改善負載的瞬態響應。BTIBattery為3.6V鋰電池,用作系統主電源。VCC1和VCC2通過穩壓器AME8800將3.6V的電壓轉化為3.3V,用來給TDC-GP22芯片和MSP430F4371單片機供電。當溫差發電片兩端有一定溫差時,其兩端就會產生一定的直流電壓信號。此信號經過電容Cin濾除高頻信號后,經升壓變壓器一次線圈進入LTC3108-1的SW端口,通過芯片內部N通道產生自激振蕩信號,從而將直流信號變為交流信號進行升壓。升壓后的電流經電容C1進入LTC3108-1內部整流器和充電泵開始充電,然后經過Vout端口輸出。當Vaux端電壓大于2.5V時,Vout端口開始對電容Cout充電。當充電完畢,就可對設備供電。當供電能力大于其輸出能力時,多余的電能便會通過電容Cstore儲存起來,當溫差發電片供電能力消失或變弱,電容Cstore會對系統進行直接供電或電壓補償。添加二極管VD是為了防止當溫差發電系統電壓低于電池電壓時,鋰電池反作用于該系統。
實驗數據測量結果
1.超聲波熱量表功耗參數的測量
本文設計的超聲波熱量表采用MSP430F4371單片機作為微處理器,計時測量芯片選用的是ACAM公司zui新推出的TDC-GP22。兩者的工作電壓均為3.3V,當熱表處于休眠狀態時,平均電流功耗約為5μA,當處于AM狀態時,平均電流功耗功耗約為10μA。MCU間歇式工作,實驗中超聲波熱量表每隔10s采集一次溫度,每隔1s采集一次流量,不工作時處于睡眠狀態。具體測量結果如表1所示。
表1 不同狀態下超聲波熱量表功耗

溫差發電系統在管道內水溫為70℃時,不但可以滿足熱表的用電,而且當檢定狀態和現場工作狀態的信號采樣間隔時間統一設計為1s時,超聲熱量表內置電池的使用壽命仍滿足(6+1)年的標準要求,使用的溫差發電裝置在使用較小容量電池的情況下,滿足了相應指標的要求,避免了使用大容量電池帶來的資源浪費,使用溫差發電節約了能源,同時保護了環境,更具有推廣價值。
2.流量的測量
在完成了溫差式超聲波熱量表的整體設計后,經調試可以長時間穩定運行。根據熱量表行業標準文件CJ128—2007中的規定,本文采用管徑為DN25的熱表,溫度保持在55℃左右的情況下,分別在5個不同的流量點進行了測量,使用稱重法。在型號為RJZ15-25Z的熱能表檢定裝置測得實驗數據如圖3所示。

圖3 實際測量結果與標準數據對比圖
3.5塊DN25的熱量表校正后的誤差。
根據被檢測計的額定流量Qn在標準裝置上設定不同的流量點(流速)和不同的溫度條件,來綜合考察被檢測計的誤差。所測得的測量結果按下式計算誤差:E=[(示值-標準值)/標準值]×100%,具體實驗數據如表2所示。
表2 5塊DN25熱量表在校正后各自的誤差

實驗結果表明,使用的溫差發電系統在實驗室的條件下滿足了對準確度的要求,在誤差范圍內,性能可靠。
上一篇:電磁流量計的結構說明
下一篇:電磁流量計的原理